LOS ANGELES, CALIFORNIA. Space Environment Technologies (SET) has just hit the 3-week milestone of a 30-day balloon flight ARMAS 2 mission using the World View Enterprises (WVE) Gryphon29 stratocraft. The balloon system has been flying around the western U.S. across Arizona, California, Nevada, Utah, Wyoming, Montana, Nebraska, South Dakota, Colorado, and New Mexico. Launched on August 31, 2024, the ARMAS Dual Monitor mission (WVE ARMAS 2 mission) has successfully completed two commercial aircraft conjunctions in early September with the SET ARMAS team receiving excellent data. A conjunction occurs when the balloon and aircraft are in the same latitude/longitude column at the same time but at different altitudes.
The objectives of the mission are twofold: 1) from an engineering perspective, demonstrate for the first time 24/7 monitoring of the radiation environment at aviation altitudes and 2) from a science perspective, measure the full column of radiation at the same time/location but at different altitudes using total ionizing dose and gamma ray instruments. The first objective demonstrates the Technology Readiness Level (TRL) 8 (operational prototype demonstration) feasibility of radiation monitoring for air traffic safety. The second objective will finally answer questions regarding the source and variability of the secondary aviation radiation environment created from 3 sources: galactic cosmic rays (GCRs), solar energetic particles (SEPs), and radiation belt energetic electrons (RBEE).
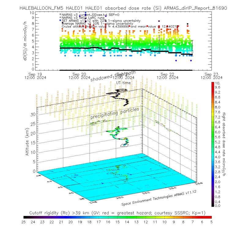
SET will conduct two more aircraft/balloon conjunctions in the last week of September 2024 as the ARMAS 2 mission makes its way from northern Colorado to the Four Corners area. The flight altitude is typically near 20 km or 65,000 ft. and the featured image shows the location of the ARMAS 2 WVE mission at the time of this news report.
The current radiation environment for dose rate in silicon during the past week at 20 km is shown in the attached figure (top panel). The bottom panel shows the flight path during the past week. The black line is the NASA NAIRAS GCR modeled radiation environment, which nicely demonstrates how the GCRs create a floor, or foundation, of the radiation environment. The slowly decreasing value of NAIRAS GCR black line is a result of the balloon traveling to lower magnetic field lines, i.e., from Montana to Colorado, where the Earth’s magnetic field offers more protection from external radiation sources. The extreme variability of the dose rate demonstrates the phenomenon of space weather, including the geomagnetically disturbed conditions over the past week that affect the number and energies of the incoming particles to the top of the Earth’s atmosphere.
This highly successful and innovative mission has now measured dose continuously for 3 weeks during two major geomagnetic storms with a period of elevated SEP. It has been graciously sponsored by NASA’s Flight Opportunities and Small Business Innovative Research (SBIR) funding over the past 5 years. Without support from both NASA organizations, especially during the COVID era, the SET team could not have accomplished this incredible journey!
